802.15.4/ZigBee無線傳感器網絡節點的設計
引言
以傳感器和自組織網絡為代表的無線應用并不需要較高的傳輸帶寬,但卻要求具有較低的傳輸延時和極低的功率消耗,使用戶能擁有較長的電池壽命和較多的器件陣列。IEEE802.15.4/ZigBee標準把低功耗、低成本作為主要目標,為傳感器網絡提供了互連互通的平臺。目前基于該技術的無線傳感器網絡的研究和開發得到越來越多的關注。
簡介
IEEE802.15.4規范是一種經濟、高效、低數據速率(<250kbps)、工作在2.4GHz和868/928MHz的無線技術,網絡層以上協議由ZigBee聯盟制定,IEEE802.15.4負責物理層和鏈路層標準。完整的ZigBee協議套件由高層應用規范、應用會聚層、網絡層、以及數據鏈路層和物理層組成。協議棧結構如圖1所示。

圖1 ZigBee協議棧結構
物理層
物理層采用DSSS(Direct Sequence Spread Spectrum,直接序列擴頻)技術,可提供27個信道用于數據收發。IEEE802.15.4 定義了2.4GHz頻段和868/915MHz頻段兩種物理層標準。物理層的主要功能包括:激活和休眠射頻收發器,信道能量檢測,信道接收數據包的鏈路質量指示,空閑信道評估,收發數據。
數據鏈路層
IEEE802系列標準把數據鏈路層分為媒質接入層MAC和邏輯鏈路控制層LLC。IEEE802.15.4的MAC子層支持多種LLC標準。MAC子層使用物理層提供的服務實現設備之間的數據幀傳輸;而LLC子層在MAC子層的基礎上,給設備提供面向連接和無連接的服務。MAC子層功能具體包括:協調器產生并發送信標幀,普通設備根據協調器的信標幀與協調器同步;支持PAN網絡的關聯和取消關聯;支持無線信道的通信安全;使用CSMA-CA機制;支持保護時隙(GTS)機制;支持不同設備的MAC層之間的可靠傳輸。LLC子層功能包括:傳輸可靠性保障和控制;數據包的分段與重組;數據包的順序傳輸。
傳感器的顯著優勢
基于IEEE 802.15.4標準,可在數千個微小的傳感器之間實現相互協調通信。另外,采用接力的方式通過無線電波將數據從一個傳感器傳到另一個傳感器,可使得通信效率非常高。 一般而言,隨著通信距離的增大,設備的復雜度、功耗以及系統成本都在增加。相對于現有的各種無線通信技術,ZigBee技術的低功耗、低速率是最適合作為傳感器網絡的標準。ZigBee技術適合于承載數據流量較小的業務,特別是傳感器網絡。
低功耗、低成本
在基于ZigBee的傳感器網絡中,可以由全功能設備作為Sink節點,終端節點一般使用削減功能設備來降低系統成本和功耗,提高電池使用壽命。
[FS:PAGE] 大容量、短時延
單個網絡中可容納更高密度的節點。一個ZigBee網絡可以容納最多254個從設備和1個主設備,一個區域可以有100個ZigBee網絡同時存在,特別地能滿足大規模傳感器陣列的要求。
協議簡單、高安全性
ZigBee協議棧長度平均只有Bluetooth或其他IEEE 802.11的1/4,這種簡化對低成本、可交互性和可維護性非常重要。ZigBee 技術提供了數據完整性檢查和鑒權功能,提供了三級安全模式,可靈活確定其安全屬性,網絡安全能夠得到有效的保障。
基于IEEE/ZigBee傳感器節點的設計
傳感器節點的硬件參考模型
無線傳感器網絡微型節點一般由傳感器模塊、數據處理模塊、數據傳輸模塊和電源管理模塊四部分組成。傳感器模塊負責采集監視區域的信息并完成數據轉換,采集的信息可以包含溫度、濕度、光強度、加速度和大氣壓力等;數據處理模塊負責控制整個節點的處理操作、路由協議、同步定位、功耗管理以及任務管理等;數據通信模塊負責與其他節點進行無線通信,交換控制消息和收發采集數據;電源管理模塊選通所用到的傳感器,節點電源由兩節1.5V堿性電池組成,今后將采用微型紐扣電池,以進一步減小體積。
本文設計的傳感器節點實現機理是以IEEE/ZigBee 傳輸模塊代替傳統的串行通信模塊,將采集到的信息數據以無線方式發送出去。該節點同樣包IEEE/ZigBee無線通信模塊、微控制器模塊、傳感器模塊及接口、直流電源模塊以及外部存儲器等。
傳感器節點的各模塊器件選擇
隨著IEEE/ZigBee標準的發布,世界各大無線芯片廠商陸續推出了支持該標準的無線收發芯片。這些芯片大都集成了該標準的物理層功能,可作為傳感器節點的通信模塊。采用微控制器作為處理模塊實現MAC層功能。
·無線收發芯片選擇
無線收發芯片的選擇主要考慮以下因素:
① 頻段:IEEE 802.14.5定義了兩種工作頻率。一般來講,高頻率能提供高的數據傳輸速率,但對天線要求較高,高速率也意味著需要耗費更多的能量。各國對無線電產品都有嚴格的管理和監督,根據國內無線頻譜管理相關規定,只能選擇工作在2.4GHz頻段的器件。
② 調制方式:無線傳感網絡規模大、密度高和帶寬窄的特點使得其存在嚴重的內部通信干擾。因此WSN需要實現簡單、抗干擾能力強、功耗低且成本低廉的調制和擴頻機制。目前廣泛應用的包括FSK和OQPSK兩種。其中FSK具有設備簡單、調制和解調方便等優點,并且具有較好的抗多徑時延性能。
③ 睡眠電流與[FS:PAGE]喚醒時間:傳感器通常處于睡眠狀態,睡眠喚醒時間以及睡眠電流都是必須考慮的指標。表1列出了幾種常見收發芯片的主要指標。綜合考慮以上因素,適合在國內使用的射頻芯片是工作在2.4GHz頻段的CC2420和CC2430。
·處理器的選擇
處理器是傳感器節點的核心,在選擇時,必須滿足體積小、集成度高、功耗低且支持睡眠模式、速度足夠快、成本盡量低等幾個要求。AVR單片機在軟/硬件開銷、速度、性能和成本諸多方面取得了優化平衡,是高性價比的單片機。高檔ATMega系列AVR單片機,主要包括ATMega8/16/32/64/128等型號,片內集成了較大容量的存儲器(存儲容量分別為8/16/32/64/128 KB)和豐富強大的硬件接口電路,具有先進的RISC精簡指令集結構。
·傳感器和電源
傳感器應根據實際的需要進行選擇,可以是溫度、濕度、強度、加速度、震動等傳感器。電源采用5號電池。
節點參考設計原理圖
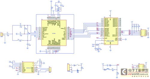
傳感器節點參考設計的電路原理圖如圖2所示。采用CC2420無線收發芯片作為傳輸模塊,AVR Mega128作為處理器。圖中不包括具體的傳感器器件,可根據具體的應用添加。由Mega128和CC2420可以實現IEEE 802.15.4的物理層協議。

圖2 基于IEEE/ZigBee的無線傳感器網絡節點參考設計電路圖
電路設計主要包括三個重點部分,即射頻接口電路、處理器接口電路和上層應用接口電路。射頻接口就是CC2420芯片射頻引腳與天線之間的電路。CC2420的射頻信號采用差分方式,其最佳差分負載是115+j180Ω,阻抗匹配電路需要根據這一數值進行調整。本設計采用50歐姆單極子天線,阻抗匹配電路采用巴倫 (BALUN)。巴倫電路由成本低廉的電感和電容構成(參見圖2),包括電感L1、L2、L3和電容C3、C4、C5、C6。其中電感L1、L2還為芯片內部的低噪聲放大器和功率放大器提供直流偏置。
結語
本文重點討論了基于IEEE 802.15.4/ZigBee標準的WSN的優點及其節點設計,低成本、低功耗、應用簡單的協議的誕生為無線傳感網絡及大量基于微控制應用提供了互聯互通的國際標準,不同廠商的微傳感器之間基于統一的標準才能實現互連組網。開放性的產品間的競爭將最終導致傳感器的批量生產并降低成本,從而為推動無線傳感網的應用及相關產業的發展提供有力的契機。
相關文章
傳感器如何監控橋梁以保證安全
橋梁對我們的基礎設施至關重要,需要定期維護,以確保汽車、卡車、軌道和經常通過橋梁的人的安全。許多橋梁已經使用了50年甚至更久,每天都有市民在結構缺陷的橋梁上行走。IEEE資深成員ClintAndrews說:“橋梁的結構健康監測...
智慧城市建設步伐加快 傳感器產業機遇與挑戰并存
智慧城市的出現是基于2008年IBM提出的“智慧地球”理念,隨后引發了智慧城市建設的熱潮。2012年,我國就已經開始了智慧城市的試點工作。2014年時政府正式印發了《關于促進智慧城市健康發展的指導意見》,計劃到2020年建...
超聲波傳感器的應用分析
眼下,國外許多汽車制造商和技術公司都在測試具備完全自動駕駛功能的自動駕駛汽車。日產、通用汽車甚至表示,到2020年,他們將在道路上試運行自動駕駛汽車,這兩種自動駕駛汽車以及結合了駕駛員輔助技術的人類駕駛汽車,都要廣泛使用傳...
工業物聯網傳感器如何改善制造業
2018年第四季度,制造業為美國經濟貢獻了2.38萬億美元,雇傭了1200多萬工人,占當年美國國內生產總值的11.4%。盡管所有媒體都對制造業地位的下降感到擔憂,但由于關鍵技術的進步,該行業近年來蓬勃發展。而工業物聯網(I...
2026年全球農業傳感器市場將達到25.6億美元
2018年全球農業傳感器市場價值為12.3億美元,預計到2026年將達到25.6億美元,復合年增長率為11.04%。傳感技術用于精密農業,可提供有助于農民監測和優化農作物以及適應不斷變化的環境因素的數據。這提供了可操作的數...